Αρχική Σελίδα
Διοικητικό Συμβούλιο
Χρήσιμα Έγγραφα
Δελτία Τύπου
Εισερχόμενα Έγγραφα
Φωτογραφίες
Νομοθεσία
Άλλες Συνδέσεις
Επικοινωνία
Ανακοινώσεις
←
Επιστροφή
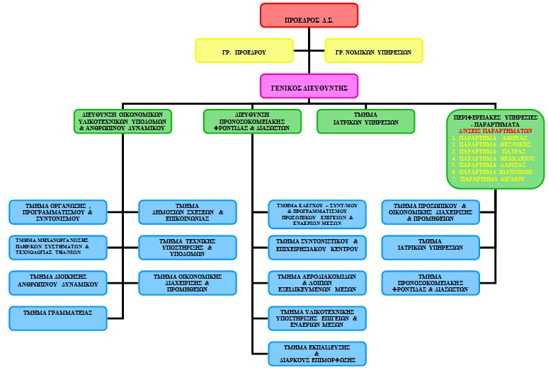
Πρόταση Επιτροπής Σωματείου Εργαζομένων ΕΚΑΒ για νέο οργανόγραμμα
, Δημοσίευση:24-03-2012
Μηνιαίες Ανακοινώσεις
»
Ενημερωτική ανακοίνωση Νοεμβρίου-Δεκεμβρίου 2018
»
Ενημερωτική ανακοίνωση Αυγούστου-Σεπτεμβρίου-Οκτωβρίου 2018
»
Ενημερωτική ανακοίνωση Ιουνίου-Ιουλίου 2018
περισσότερα»
Είσοδος Χρήστη
Username
Password
Newsletter
Καταχωρείστε το e-mail σας και μάθετε όλα τα Νέα του σωματείου μας.